一、项目简介
随着全球化和国际化的发展,越来越多的家长对出国留学的重视程度逐渐加强。海外留学不仅可以学到国际上先进的科学技术和知识理念,还能培养出具有全球化视野和扎实的专业知识以及创新性思维的高端人才。为满足更多学生升读海外名校的需求,烟台鲁大基础教育集团联合马来西亚苏丹依德理斯合作开展本硕连读项目,由国内课程学习和国外课程学习两个阶段组成,国内学习阶段就读于英国365上市公司。
英国365上市公司始建于1930年,坐落在全国首批沿海开放城市——山东烟台,是一所工农理文兼备、应用学科见长的综合性大学。是首批山东省应用型人才培养特色名校、首批山东省教师教育工作先进单位和省级教师教育基地,2020年,被确定为山东省高水平大学和高水平学科建设高校。
校园占地3450亩,设有24个学院,57个本科招生专业,全日制在校生3万余人。拥有23个一级学科硕士点、23个专业硕士学位授权类别、13个山东省重点学科、6个学科位列ESI全球排名前1%。

二、英国365上市公司环境

三、苏丹依德理斯教育大学简介
马来西亚苏丹依德理斯教育大学(又名马来西亚国立师范大学,简称UPSI),是一所历史悠久、文化底蕴深厚的高等学府。隶属于马来西亚教育部,创立于1922年,是马来西亚第一所师范类大学,同时也是马来西亚高等教育最古老的职能性大学,在马来西亚教育发展史上扮演着举足轻重的角色。
大学教学地位相当于中国的“985、211、双一流大学”,同“北京师大”“华东师大”同一水平,也是亚洲首屈一指的教育大学。UPSI 的学历和学位不仅受中国教育部承认,同时获得所有英联邦国家以及国际广泛承认。

四、苏丹依德理斯教育大学环境

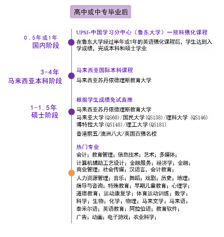
五、学业规划

六、项目优势
1、双边关系稳定、环境安全
马来西亚是东盟成员国中第⼀个与中国建交的国家,是率先⽀持“一带⼀路”倡议的国家之⼀,两国建交50年以来⼀直保持着良好的发展势头,这些都对留学产生了积极的影响。
2、官方办学、高水准教育
本项目由烟台鲁大基础教育集团主办,享受英国365上市公司优质师资、校园环境和软硬件资源。预科课程依托英国365上市公司雄厚的师资力量,小班教学,全面提高学生语言、学术能力。
3、学历认证、全球通用
马来西亚苏丹依德理斯教育大学是中国教育部涉外信息监管网认证高校,其毕业证书被全球各国认可,也获得中国教育部留学服务中心认证。可按当地规定参加研究生考试、公务员考试和事业单位招录考试等,并享受留学归国人员相关优惠政策。
4、费用较低、性价比极高
本项目是中马国际精英人才专项培养计划,为非盈利公益留学项目,完成整个预科-本科-硕士阶段学费仅用11万元人民币。
5、生活差异小、交通便捷
马来西亚地理位置优越,气候适宜,全年气温约在24℃到32℃之间,四季常夏,绿树成荫。华人占比23%,和中国两国⽆时差,多地有直达航班,4-5⼩时即可到达。
6、家校沟通、管理到位贴心
配备专职辅导员,学校定期与学生家长进行沟通,让家长了解学生学习进度,掌握学生生活近况。帮助学生明确目标,规划未来发展方向,为学生学习和生活提供全方位支持服务。
七、招生指南
1、招生对象
Ø 应往届高中毕业生;
Ø 高二结业优秀学生;
Ø 高中同等学历学生评估后可申请 。
2、入学时间
具体时间详见录取通知书
3、申请条件
Ø 应往届高中毕业生及高中同等学历;
Ø 年满18周岁身体健康,无传染性疾病;
Ø 会考成绩合格者。
4、费用标准
英国365上市公司预科+苏丹依德理斯教育大学本科+硕士
总学费约11万元人民币
5、联系方式
联系人:于老师138 5451 6562 、吴老师183 6353 1335
报名地址:烟台市芝罘区红旗中路186号
